抖音直播:直播话术核心公式
我们知道抖音的小杨哥,他是全网唯一一个把抖音短视频和直播都玩到极致的人,他们两兄弟其实也有一套自己的直播方法。今天和大家聊一下直播的话术设计。直播话术是运营思路落地的关键点,也是提升主播转化率的关键点,对于直播来说非常重要。
一、直播间话术的研究方法
我们选取了23个零食饮料直播间,440 条高光时刻片段素材,其中达人型直播间13个,品牌自播型直播间10个。
高光时刻提取维度为:取【进场人数峰值】、【在线人数峰值】、【关注 数峰值】、【评论数峰值】和【商品成交峰值】五大维度其一前后各5分钟片段话术。
提取时间:2022年2月1日 -2022年2月28日
二、直播间话术的四大关键技巧
我们总结了头部零食饮料直播间主播话术的四大关键技巧,帮助零食饮料达人、商家、品牌归纳出如何提升用户观看、添加关注、增加评论和提升销售的方法,具体方法如下:
1)增加用户观看的话术营销技巧
要想增加直播间的人气,除了直播间的装饰形象外,直播间的各种福利活动、售卖的货品和直播间的娱乐内容,都是主播话术可强调输出用来聚人留人的内容。
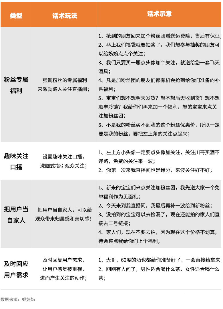
2)添加关注的话术营销技巧
如何提升用户在直播间的转粉率?通过强调粉丝的专属福利来激励路人关注直播间;设置趣味关注口播,洗脑式引导观众点关注;把用户当自家人、用户需求及时反馈,能够让用户感受到被关怀、被重视,进而与用户建立情感连接,促使 用户关注主播间,沉淀粉丝与私域流量。

3)增加评论的话术营销技巧
直播间的评论是主播和用户最直接的互动板块,通过引导用户评论和回答用户问题,能够让用户有参与感,拉升直播间气氛。增加评论的6个技巧:想要扣字、 拍完回复、评论送礼、发问互动、答题抽奖、试吃让你选。
4)提升销售的话术营销技巧
如何提升观众在直播间的购买率?除了直播间提供的产品是否给力之外,直播 间商品价格是否“够优惠”、上下链接的话术氛围营造、直播间的下单话术引导, 都是主播话术可强调输出、促进用户购买转化的内容。
三、直播间话术的核心设计公式
通过上述研究,直播话术设计的核心公式:
高互动高转化话术=观众互动+产品介绍+上架链接+引导下单+完单催单

写在最后
以上就是我们对零食饮料直播间话术的拆解和总结。
原创文章:《抖音直播:直播话术核心公式》,作者:林云SEO,如若转载,请注明原文及出处:https://www.tang-seo.com/9714.html



